网站首页
关于我们
产品展示
企业资质
新闻资讯
联系方式
内容详情
产品分类
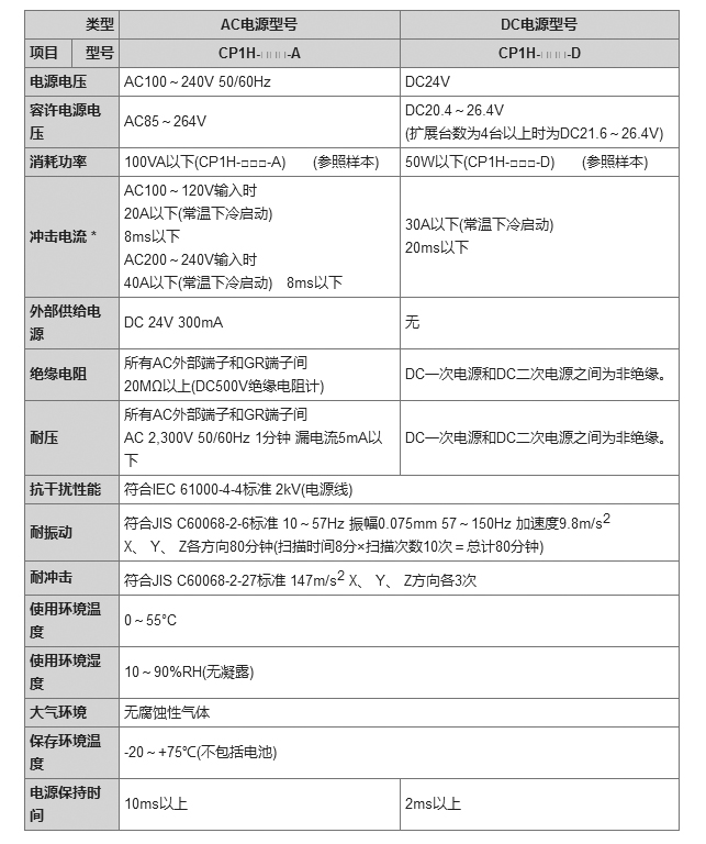
欧姆龙CP1H系列
首页
电话
短信
IA
EP
EC
WebAccess
嵌入式工业电脑
可编程自动化控制器
数据采集与控制
工业平板电脑
人机界面
远程I/C模块
远程控制机器视觉
工业计算机
工业主板
工业交换器
嵌入式工控机
工业平板电脑
数据采集模块
数据采集板卡
嵌入式单板电脑
核心模板与单板
工业级母板
MiniX机箱
半长单板电脑
模块化电脑
SQFlash电子盘
嵌入式软件
工业自动化
开关/ 电源
继电器
传感器
温控器
触摸屏
变频/伺服
图像传感器
机器人
人机界面
软件
G系列
Hi系列
K系列
N系列
T系列
组态王软件
可编程逻辑控制器
LE系列
LKC系列
LKS系列
LK系列